Empowering the Visually Impaired: XIAO ESP32S3 Sense and Laser Navigation Innovations
Delve into this innovative laser-guided system designed for visually impaired swimmers. Utilizing devices equipped with photodiodes, a fresnel lens, and the XIAO ESP32S3 Sense, swimmers receive haptic feedback via a Grove Haptic Motor.
Seeed Hardware: Seeed Studio XIAO ESP32S3 Sense, Grove – Haptic Motor
Software: Arduino IDE
Industry: Assistive Technology Industry, Rehabilitation and Healthcare, Adaptive Sports, Education and Training
The Background
Individuals with visual impairments may struggle to stay within swimming lanes due to the absence of visual cues such as lane ropes or floor markers. They lack visual orientation and must rely more on other senses. Additionally, they face navigational hurdles to avoid obstacles like ropes, swimmers, or pool walls. Maintaining a straight path becomes challenging without visual references, leading to potential drifting.
The Challenge
This project built by Prasannaa Kumar and Saran Raj focuses on developing a laser-guided swimming lane aid. This system uses two line lasers emitting specific red wavelengths. Swimmers wear devices with photodiodes, a fresnel lens, and a microcontroller XIAO ESP32S3 Sense for haptic feedback. As swimmers approach the laser, the lens focuses light onto the photodiode, triggering tactile feedback, helping them stay in their lane. This innovative approach improves swimming for those with visual impairments, ensuring better orientation in the pool.
The Solution

In this project, Prasannaa Kumar and Saran Raj decided to use Fresnel Lens and Filter due to the following reasons:
Fresnel Lens:
A Fresnel lens has ridges that refract light to focus it at a focal point. Its design allows for tailored sensor coverage and sensitivity. In this project, a PIR sensor’s Fresnel lens focuses scattered laser light onto the photodiode.
Optical Filter:
Longpass filters transmit specific light wavelengths while blocking others. A 632nm filter used here enhances the 665nm red laser’s transmission.
Step 1: Assembling Electronics
The PCB includes an AD8615 OPAMP, a Seeed Studio XIAO variant with compatible battery charging pads, and a haptic motor. After populating the PCB, it undergoes testing to gauge its response to ambient light.

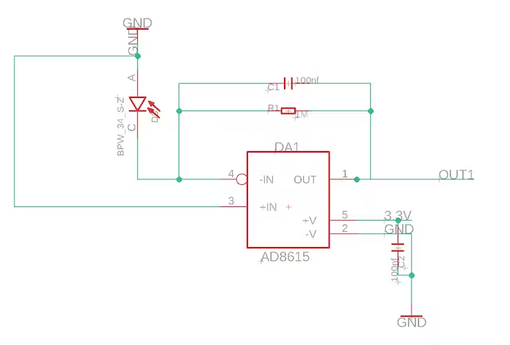
Step 2: Adjusting the Resistance
The transimpedance amplifier interfaces a photodiode with an op-amp, converting photocurrent to a voltage output. The circuit connects the photodiode in reverse bias to the op-amp in a non-inverting setup. Adjusting R1 in the schematic alters the OPAMP output. For resistance changes, shine a line laser over 2 meters away onto the fresnel lens, ensuring the photodiode filter is in place.

Step 3: 3D Printing and Assembly
Refer to the documents for the casing files. After printing and post-processing the parts (removing supports and filing), assemble the electronics onto the casing. Before attaching the top section, ensure the filter is placed over the photodiode.



The Conclusion
In summary, the XIAO’s compact design offers a distinct advantage with its built-in battery charger and capability for battery operation, complemented by a voltage divider circuit for monitoring battery levels and user alerts. Moving forward, the project emphasizes comprehensive field testing, especially within swimming pool settings, with various planned experiments and iterations that include installing line lasers, determining optimal laser power based on pool dimensions, and developing silicone caps for the wearable device.
More Information
Learn More Project Details on Hackster: A Laser Guided Swimming Lane Aid
Please feel free to reach out to [email protected] for any inquiries or if you’d like to engage in further project discussions. Your questions and interest are welcomed.